国家能源局综合司关于印发《2026年能源行业标准计划立项指南》的通知

发布者 | 中标研 2026-03-24

国家能源局综合司关于印发《2026年能源行业标准计划立项指南》的通知


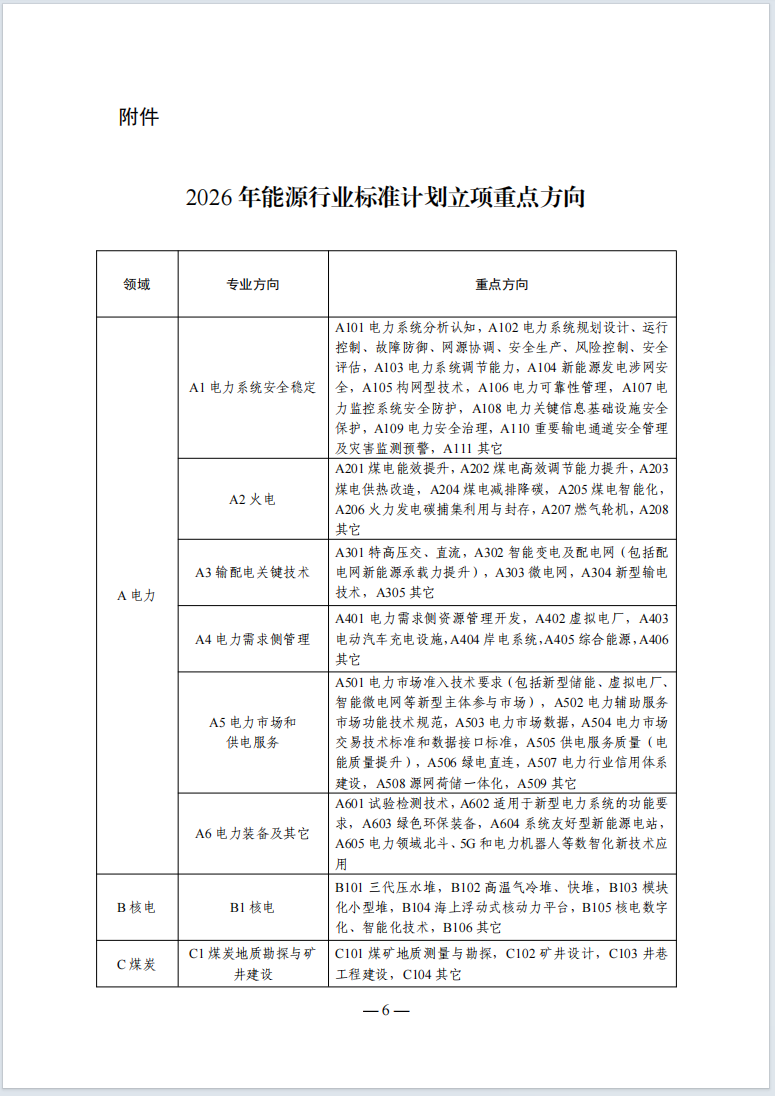
附件:2026年能源行业标准计划立项指南