
发布者 | 中标研 2022-05-18
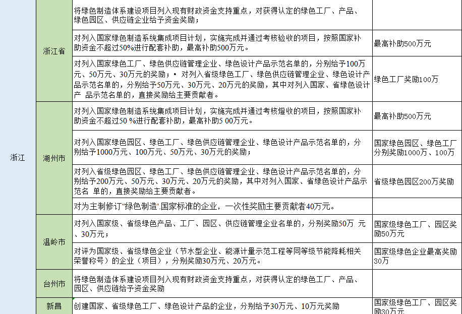
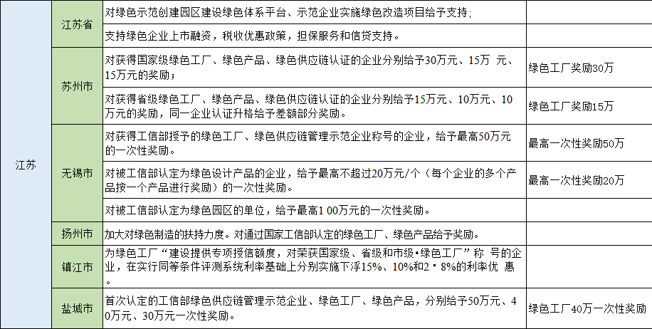
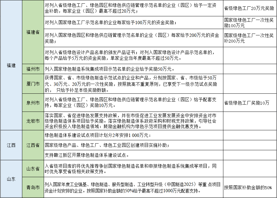
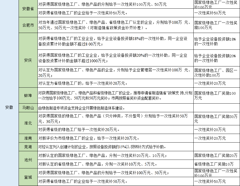
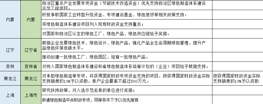
我之前汇总过《零碳园区建设路径》、《绿色工厂建设路径》,今天我又汇总了北京、上海、天津、河北、广东、安徽等30个省份的绿色工厂、绿色园区补贴政策,包括资金补助、金融担保、信贷支持等。
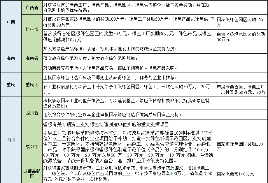
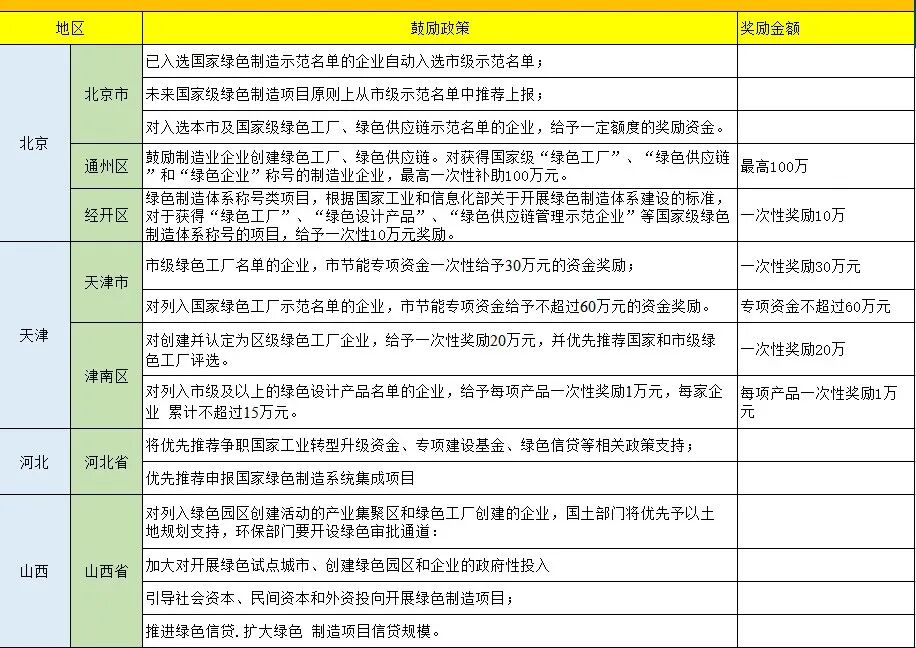
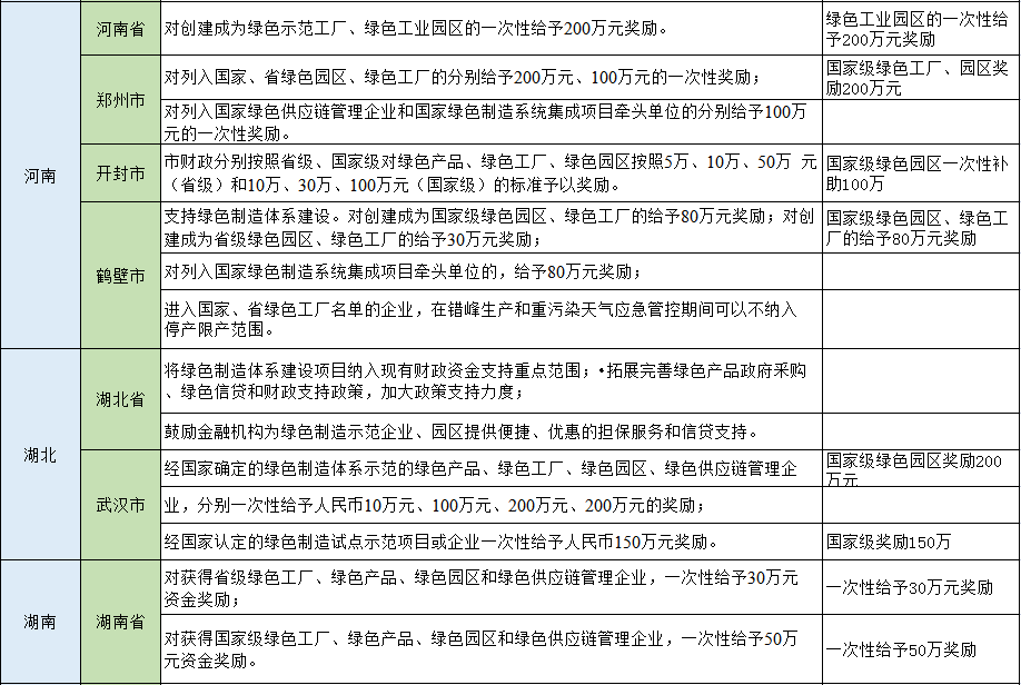
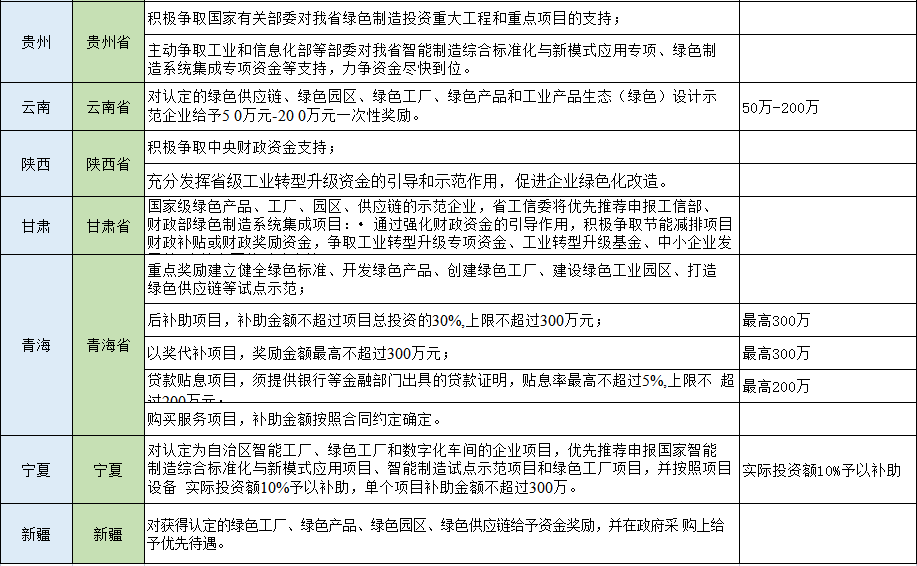
从表格中可以看出大部分地区对于入选国家级绿色园区、工厂名单的企业将一次性奖励100万元,浙江湖州的奖励金额达到了1000万元,对于入选省级名单多是一次性奖励50万元,同时还有多个城市按照设备投资金额的百分比进行奖励,最高可达800万,大家可以将本篇汇总与之前的两篇结合使用。